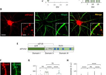
The elongation factor eEF1A2 controls translation and actin dynamics in dendritic spines
Coordinated pause for plasticityProtein synthesis and structural remodeling in dendritic spines mediate synaptic plasticity, the long-lasting changes in neuronal connectivity that underlie learning and memory. Protein synthesis appears to be...









