Coordinated pause for plasticity
Protein synthesis and structural remodeling in dendritic spines mediate synaptic plasticity, the long-lasting changes in neuronal connectivity that underlie learning and memory. Protein synthesis appears to be initially suppressed in response to synaptic activity. Mendoza et al. found a common regulatory link that coordinates these processes. In mouse hippocampal neurons, glutamate-induced phosphorylation of the translation elongation factor eEF1A2 triggered its dissociation from its activator (the guanine exchange factor eEF1B), thereby transiently inhibiting protein synthesis. This phosphorylation event also triggered the dissociation of eEF1A2 from actin fibers, thereby facilitating actin motility and cytoskeletal remodeling. The findings provide mechanistic insight into how protein synthesis and structural remodeling are coordinated for synaptic plasticity.
Abstract
Synaptic plasticity involves structural modifications in dendritic spines that are modulated by local protein synthesis and actin remodeling. Here, we investigated the molecular mechanisms that connect synaptic stimulation to these processes. We found that the phosphorylation of isoform-specific sites in eEF1A2—an essential translation elongation factor in neurons—is a key modulator of structural plasticity in dendritic spines. Expression of a nonphosphorylatable eEF1A2 mutant stimulated mRNA translation but reduced actin dynamics and spine density. By contrast, a phosphomimetic eEF1A2 mutant exhibited decreased association with F-actin and was inactive as a translation elongation factor. Activation of metabotropic glutamate receptor signaling triggered transient dissociation of eEF1A2 from its regulatory guanine exchange factor (GEF) protein in dendritic spines in a phosphorylation-dependent manner. We propose that eEF1A2 establishes a cross-talk mechanism that coordinates translation and actin dynamics during spine remodeling.
INTRODUCTION
Dendritic spines mediate the vast majority of excitatory synaptic transmission events in the mammalian brain. Structural changes in dendritic spines are essential for synaptic plasticity and brain development (1). The total excitatory input that a neuron can receive is dependent on the complexity of the dendritic network and the density and morphology of spines. Small alterations in average spine density and size may reveal a profound dysfunction at the cellular or circuit level (2). Inside dendritic spines, biochemical states and protein-protein interactions are dynamically modulated by synaptic activity, leading to the regulation of protein synthesis and reorganization of the actin cytoskeleton (3). An increasing number of studies support the idea that the actin cytoskeleton and the translation machinery are intrinsically connected and may show reciprocal regulation (4–6). Perturbation of the actin cytoskeleton is associated with a marked reduction in the rate of global protein synthesis in yeast and mammalian cells (7, 8).
Regulation of mRNA translation initiation and elongation is essential for synaptic plasticity and memory formation (9–11). Studies on the regulation of translation have traditionally focused on the initiation step. There is, however, growing evidence that the elongation step is also regulated to achieve a more robust transient control of the translational machinery in response to synaptic activity (12, 13). The eukaryotic elongation factor 1 alpha (eEF1A) is a classic G protein that delivers aminoacylated transfer RNAs (tRNAs) to the A site of the ribosome during translation elongation in a guanosine triphosphate (GTP)–dependent manner. Recycling of the inactive eEF1A–guanosine diphosphate (GDP) complex back to the active GTP-bound state is mediated by the eEF1B complex, which acts as a guanine nucleotide exchange factor (GEF) (14). In addition to its well-established function in protein synthesis, a number of noncanonical functions have been reported for eEF1A (15). The most studied of these is the ability of eEF1A to interact with and modulate the actin cytoskeleton (16–18).
Vertebrates have two eEF1A genes that encode different isoforms: eEF1A1 and eEF1A2. Intriguingly, these isoforms are 92% identical at the amino acid level (19) but display very different expression patterns. Isoform eEF1A1 is expressed ubiquitously during development but is replaced by isoform eEF1A2 in neurons and muscle cells over the course of postnatal development (20). This expression switch is a vital process, and the complete loss of function of the isoform eEF1A2 in the mouse causes severe neurodegeneration, loss of muscle bulk, and death by 4 weeks (21). Despite the fact that numerous studies have been published on the two eEF1A variants, the reasons underlying the developmental switch between the two eEF1A isoforms in neurons and muscle cells remain poorly understood.
eEF1A displays a large repertoire of posttranslational modifications brought about by phosphorylation, most of them occurring within conserved regions of both isoforms (19, 22, 23). As an interesting exception, it has been reported that the kinase receptor for activated protein C kinase 1 (RACK1) recruits stress-activated c-Jun N-terminal kinase (JNK) to polysomes, where it phosphorylates eEF1A2 at Ser205 and Ser358 and promotes degradation of newly synthesized polypeptides by the proteasome. Because Ser358 is evolutionarily conserved but not present in isoform eEF1A1, this posttranscriptional regulatory mechanism could constitute a relevant difference in the physiological roles of the two isoforms (24).
So far, although eEF1A2 is the most abundant isoform in mature neurons, most published work has been carried out in a nonneuronal context. It is worth noting that the developmental timeline of synaptic spines and neuronal circuit formation occurs when isoform eEF1A1 is totally replaced by isoform eEF1A2 in neurons. Another concern is that numerous data from experiments in mammalian cells have been analyzed with antibodies that do not distinguish between the two isoforms. Here, we demonstrate that the configuration of phosphorylation sites unique to the eEF1A2 isoform plays a role in dendritic structural plasticity. Our findings demonstrate important mechanistic differences between the two eEF1A isoforms and point to the notion that eEF1A2 locally links synaptic inputs to translation and actin remodeling for structural plasticity in neurons via a phospho-dependent regulation.
RESULTS
eEF1A2 phosphosite configuration modulates spine growth
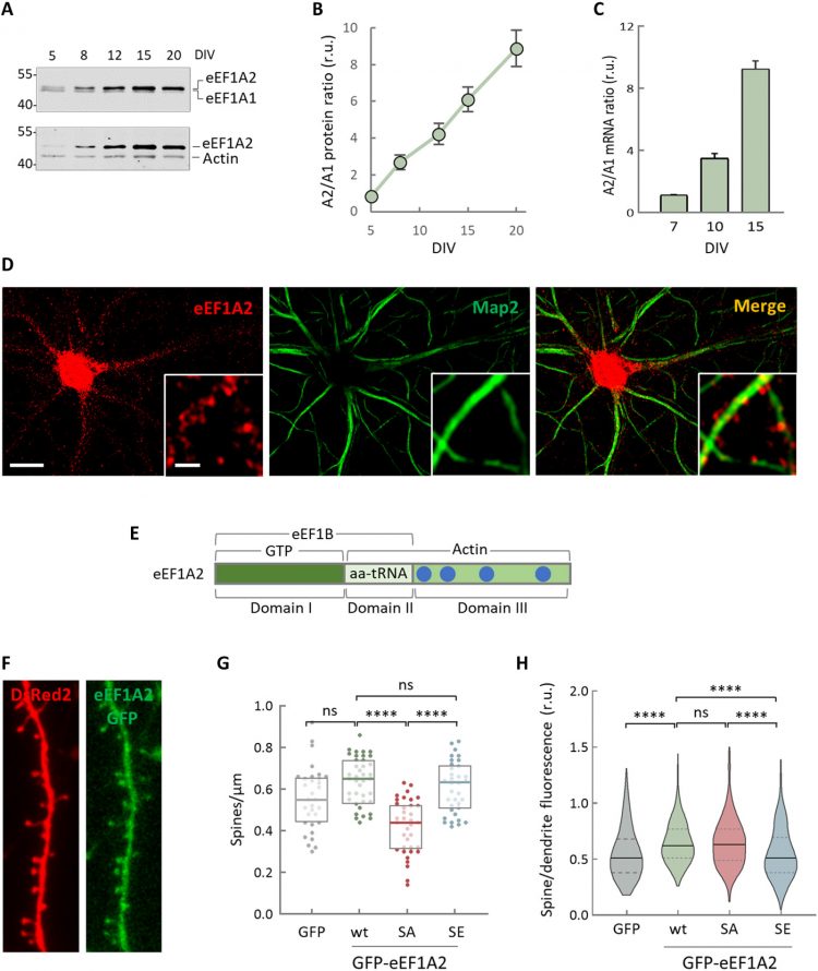
First, we wanted to test whether the eEF1A isoform switch can be reproduced in vitro. Consistent with previous studies in mouse brain (20), we observed that isoform eEF1A2 expression progressively increased in cultures of hippocampal neurons, becoming the main isoform 2 weeks after cell plating. The progressive increase was observed at both protein and mRNA levels (Fig. 1, A to C). Although eEF1A1 and eEF1A2 contain 462 and 463 amino acid residues, respectively, isoform eEF1A1 migrated slightly faster as deduced by immunoblot analysis with a specific antibody against isoform eEF1A2 (Fig. 1A). Whereas eEF1A2 is expressed in neurons (Fig. 1D), eEF1A1 is the main isoform in glial cells (25), which explains why we observed low levels of eEF1A1 by immunoblot analysis in long-term hippocampal cultures.
(A and B) Differential expression of eEF1A isoforms in cultured hippocampal neurons from E17 mouse embryos. Samples were collected at different days in vitro (DIV) and analyzed by immunoblotting, representative result in (A), using a mouse monoclonal αeEF1A (top) or a rabbit polyclonal αeEF1A2 (bottom). eEF1A protein levels were normalized relative to actin (B). Data are mean ± SEM of n = 3 experiments. (C) Quantification of eEF1A isoform mRNA ratios from cultured hippocampal neurons by qRT-PCR. Bars represent mean ± SEM of n = 3 experiments. (D) Hippocampal neurons were fixed and analyzed by immunofluorescence and confocal microscopy. From 25 neurons analyzed, a representative cell is shown with the corresponding images obtained with anti-eEF1A2 (red) and anti-Map2 (green) antibodies. Scale bar, 20 μm. Insets show an enlarged region of the same cell; scale bar, 2 μm. (E) Scheme showing the three domains of eEF1A2 and relevant protein interactions. Blue dots represent phosphorylation sites in domain III that are not present in eEF1A1. Figure S1A displays further details. (F and G) Organotypic hippocampal slices were transfected with plasmids expressing GFP or GFP fusions of wt, SA, or SE eEF1A2 proteins and a plasmid expressing RFP (DsRed2) for dendritic tracing. A representative dendrite expressing wt eEF1A2 is shown in (F), and spine numbers were assessed in GFP-positive neurons (G). The total number of observations (spines/neurons) plotted is as follows: GFP, n = 834/32; wt, n = 1387/39; SA, n = 780/36; SE, n = 938/35. Single-neuron data (dots) from three independent experiments and median ± Q values are plotted. **P < 0.01 and ****P < 0.0001; ns, not significant by Kruskal-Wallis tests. (H) Quantification of GFP-fused wt, SA, and SE eEF1A2 proteins in spines of CA1 pyramidal neurons from slices described in (F). GFP fluorescence in spines was normalized to that in corresponding dendritic shafts. The total number of observations (spines/neurons) plotted is as follows: GFP, n = 259/10; wt, n = 364/10; SA, n = 313/12; SE, n = 534/13. Median ± Q values and the results of a Kruskal-Wallis test (****P < 0.0001) are also shown.
The high-resolution structure of the yeast eEF1A factor reveals a compact conformation with three domains displaying multiple mutual interactions (26, 27). Whereas domain I contains the GTP-binding site, domain II is implicated in the interaction with aminoacyl-tRNA. Both domains interact with eEF1Bα during the exchange of GDP for GTP. Last, domain II and domain III carry residues important for the interaction of eEF1A with the actin cytoskeleton (19, 28, 29). In domain III, isoform eEF1A2 presents four putative phosphorylation residues, Ser342, Ser358, Ser393, and Ser445, that are not present in isoform eEF1A1 (Fig. 1E and fig. S1A). Ser358 is conserved in organisms that only have one eEF1A isoform but is restricted to eEF1A2 once this isoform appears in evolution (fig. S1A). This residue is known to be phosphorylated by polysome-associated JNK in response to dihydroxyphenylglycine (DHPG) (24). To test whether phosphorylation in domain III is relevant to eEF1A2 function in synaptic plasticity, we replaced the four eEF1A2-specific serines with alanine or glutamic acid to obtain phospho-null (SA) and phosphomimetic (SE) mutants, respectively. We first analyzed the expression level of tagged proteins from a cytomegalovirus promoter in plasmid vectors transfected into human embryonic kidney (HEK) 293T cells and observed that endogenous and transfected proteins were expressed at similar levels (fig. S1B). CA1 pyramidal cells of rat hippocampal slice cultures were cotransfected with green fluorescent protein (GFP) or GFP-eEF1A2 proteins [wild type (wt), SA, and SE] and DsRed2 to analyze spine density (Fig. 1F). Plasmid-borne eEF1A2 was expressed at about 1.7-fold higher levels than endogenous eEF1A2 (fig. S1C). The phospho-null mutant showed a significant reduction in the number of dendritic spines compared to wt and mutant SE (Fig. 1G). These results were also confirmed using dissociated hippocampal neurons (fig. S1D). We then estimated eEF1A2 distribution by comparing the GFP signal in spines versus the adjacent dendritic shafts. The SE mutant showed a reduced accumulation in spines compared to the GFP-eEF1A2 wt and SA mutant and similar to the levels of GFP (Fig. 1H), suggesting that phosphorylation in domain III modulates eEF1A2 targeting to spines. These data indicate that eEF1A2 phosphorylation is important for the regulation of structural synaptic plasticity.
Interactome analysis of eEF1A2 phosphomutants dissects translational and noncanonical functions
To elucidate the role of eEF1A2 phosphorylation, we decided to examine the interactomes of both the SA and SE mutants. αFLAG immunoprecipitates from HEK293T cells transfected with FLAG-eEF1A2SA or FLAG-eEF1A2SE complementary DNAs (cDNAs) were analyzed by liquid chromatography–tandem mass spectrometry (LC-MS/MS). Of a total of 3026 proteins identified as putative interactors, 37 proteins were differentially enriched in SA immunoprecipitates (SA-IP) and 88 proteins in SE-IP (table S3). Gene ontology (GO) enrichment analysis showed that proteins associated with ribosome biogenesis and translational elongation were significantly overrepresented in SA-IP compared to SE-IP (Fig. 2A and fig. S2). Among translation-associated proteins, we found valyl-tRNA synthetase 1, eEF1D, eEF1B2, cysteinyl-tRNA synthetase, eEF1G, and eEF1A1 (Fig. 2B). The more efficient interaction of the SA mutant with eEF1A1 suggests that eEF1A2 phosphorylation modulates its ability to dimerize. By contrast, the SE-IP showed a statistically significant enrichment of interactors involved in vesicle transport, protein modification, stress response, and nuclear functions such as DNA replication or nuclear import. In addition to these categories, SE-IP showed statistically significant enrichment in a set of proteins other than actin itself, which are involved in actin cytoskeleton dynamics—namely, shroom3, filamin B, α-actinin-4, RhoA, and F-actin–capping β (Fig. 2B)—suggesting that eEF1A2 phosphorylation could be involved in modulating actin dynamics (30, 31).
(A) Triplicate immunoprecipitates from HEK293T cells expressing FLAG-tagged SA and SE eEF1A2 proteins were analyzed by LC-MS/MS. The results of a gene set enrichment analysis of FLAG immunoprecipitates (SA-IP and SE-IP) are shown as barcode plots for the most significant GO terms (left). A bar chart with the corresponding normalized enrichment scores (NES) is also shown (see also fig. S2 and table S3). (B) Volcano plot showing the relative enrichment of identified interactors in immunoprecipitates of FLAG-tagged SA and SE eEF1A2 proteins (see also table S3 for details). (C) Distribution of eEF1A2 SA (red) and SE (blue) interactor orthologs in the yeast global genetic interaction network. Categories enriched with the corresponding orthologs are indicated.
As a complement to the GO enrichment analysis, we examined how the yeast orthologs of human eEF1A2-phosphomutant interactors are grouped in the global yeast genetic interaction network (32). Whereas phospho-null eEF1A2 interactors were found in clusters related to ribosome biogenesis and mRNA processing, phosphomimetic eEF1A2 binding proteins displayed strong genetic interactions in smaller clusters, many of them related to noncanonical functions such as endocytosis, nuclear processes, or actin cytoskeleton dynamics (Fig. 2C).
Phosphomimetic residues in eEF1A2 hinder its association with F-actin and increase actin dynamics
The first step in remodeling the spine actin network is the unbundling of actin filaments (F-actin), which are normally cross-linked by different types of actin-binding proteins. Dissociation of these actin–cross-linking proteins would allow access to other actin-binding proteins to stimulate spatiotemporal flexibility of the actin filament network (33). To determine whether eEF1A2 phosphorylation could have an effect on its association with F-actin, we used pulldowns (PDs) of biotinylated actin to measure the actin-binding properties of phosphomutant-eEF1A2 proteins. The immunoblotting analysis showed that protein levels of the SE mutant bound to actin were lower compared to wt and SA proteins (Fig. 3, A and B). To further test whether phosphorylation is sufficient to detach eEF1A2 from F-actin, we performed F-actin bundling assays at low speed and observed that purified SE mutant completely loses both F-actin binding and bundling activities compared to wt and SA proteins (Fig. 3, C and D).
(A and B) Constructs expressing FLAG-tagged eEF1As were transiently transfected into HEK293T cells, and after 24 hours, cell lysates were subject to biotin-actin–binding assays. Lysate (input) and actin pulldown (PD) samples were analyzed by immunoblotting to detect actin or FLAG-tagged proteins. Empty vector was used as control (−). A representative blot is shown in (A). Quantification of eEF1A isoform ratios is shown in (B), in which protein levels were normalized relative to input levels. Data are mean ± SEM of n = 3 experiments; *P < 0.05, **P < 0.01, and ****P < 0.0001 by t tests. (C and D) Actin bundling assay with His-eEF1A2 fusion proteins. Supernatant (S) and pellet (P) fractions were subjected to SDS-PAGE and stained with Coomassie Brilliant Blue. A representative stain is shown in (C). Quantification of F-actin levels in the pellet and supernatant fractions from actin bundling assays is shown in (D). P/S ratios for eEF1A2 proteins (wt, SA, and SE) and control (−) are plotted as mean ± SEM of n = 3 experiments; ****P < 0.0001 by t test. (E) Hippocampal neurons were transfected with plasmids expressing GFP-eEF1A2 and LifeAct-mCh as F-actin reporter, and dendritic spines were analyzed by time-lapse photon-counting microscopy. Scale bar, 1 μm. A representative temporal profile of GFP-eEF1A2 used to quantify the coefficients of variation in (F) is shown beneath the images. (F) Distributions of the CV of fluorescence fluctuations from SA or SE GFP-eEF1A2 proteins as described in (E). The number of observations (pixels/spines) analyzed is as follows: SA, n = 1084/12; SE, n = 921/16. (G) CV of fluorescence fluctuations from GFP fusions of SA (red) or SE (blue) eEF1A2 proteins as a function of LifeAct-mCh levels as described in (E). Corresponding linear regression lines are also shown. (H) CV of LifeAct-mCh fluorescence fluctuations in spine pixels above a threshold from hippocampal neurons cotransfected with GFP fusions of wt (gray), SA (red), or SE (blue) eEF1A2 proteins as in (E). Median ± Q values are also plotted. ****P < 0.0001 by Kruskal-Wallis test. (I) Hippocampal neurons were transfected with plasmids expressing mScarlet-actin and SA or SE GFP-eEF1A2 proteins, and actin mobility in dendritic spines was analyzed by FRAP. Scale bar, 1 μm. (J) FRAP profiles from dendritic spines as in (I). Mean values (n > 25) and fitted lines are plotted. ****P < 0.0001 by paired t test. (K) Mobile fraction of mScarlet-actin in single dendritic spines from cells expressing GFP fusions of wt (gray), SA (red), or SE (blue) eEF1A2 proteins as in (I). Median ± Q values are also plotted. *P < 0.05 and **P < 0.01 by Kruskal-Wallis test.
Given that F-actin is the major cytoskeletal protein in dendritic spines, we next tested whether phosphorylation of eEF1A2 in domain III regulates eEF1A2 dynamics at the synapsis. Hippocampal neurons at 14 different days in vitro (DIV) were cotransfected with GFP-eEF1A2 proteins and LifeAct-mCherry as a marker for F-actin, and 1 day after transfection, we obtained time series images to be analyzed by fluctuation analysis methods (34). The phosphomimetic SE mutant showed a clear increase in the coefficient of variation (CV) of the fluorescence intensity over time in single pixels of spines when compared to the SA mutant (Fig. 3, E and F). These results could be explained by a higher propensity to dimerize, which would decrease the number of mobile fluorescent particles and, hence, increase the amplitude of fluctuations in the focal volume. However, ruling out this possibility, the SE mutant showed a lower dimerization efficiency than the SA mutant (fig. S3A). As an alternative, the lower fluctuation dynamics shown by the SA mutant in dendritic spines could be due to its association with relatively immobile structures such as the actin cytoskeleton. If this assumption were true, then we would expect that the local concentration of F-actin negatively correlates with the level of fluctuations. Results from single-pixel analysis showed a clear negative correlation between LifeAct-mCherry levels and the fluorescence CV of the GFP-eEF1A2 SA mutant (Fig. 3G). Furthermore, the accumulation of F-actin also correlated with the accumulation of the SA mutant protein at a single-pixel level in spines (fig. S3B). These results were also observed in dendritic axes (fig. S3, C to E), supporting the idea that eEF1A2 phosphorylation prevents its interaction with F-actin and increases its mobility in spines and dendrites. Fluorescence fluctuation analysis at a single-pixel level showed an increase in the CV of LifeAct-mCherry in the SE mutant compared to wt and SA proteins (Fig. 3H), indicating that the phosphomimetic form of eEF1A2 intensifies actin dynamics. To further explore this possibility, we measured mScarlet-actin mobility by fluorescence recovery after photobleaching (FRAP) in dendritic spines of neurons cotransfected with GFP-eEF1A2 proteins. Neurons expressing the phosphomimetic mutant showed faster recovery of mScarlet-actin fluorescence after photobleaching (Fig. 3, I and J). Furthermore, we detected a reduction in the mobile fraction of mScarlet-actin with wt and SA proteins (Fig. 3K). In all, these results support the idea that the phosphorylation state of eEF1A2 regulates its interaction with actin and modulates actin dynamics.
The phosphomimetic eEF1A2 mutant cannot sustain protein synthesis in yeast cells
To investigate the role of phosphorylation in translation, we decided to use budding yeast cells as an amenable model for precise genetic intervention. Because budding yeast cells have two identical eEF1A-encoding genes (TEF1 and TEF2), we used a strain in which the chromosomal copy of TEF1 was disrupted, and TEF2 expression was under the control of a regulatable promoter. However, only mammalian Ser358 is conserved as Ser356 in yeast. We therefore expressed wt, single SA, or SE versions of TEF1 under endogenous promoter in trans using a centromeric vector. Cells with empty vector grew slowly under TEF2-inducing conditions but did not grow under repression conditions (Fig. 4A). As expected, the presence of a full wt TEF1 copy in trans fully rescued these phenotypes. However, although the single SA mutant was indistinguishable from wt, cells expressing the single SE mutant were completely unable to grow under repression conditions. To ascertain defects in growth, we directly measured volume increase rates in G1 cells and observed the same results (Fig. 4B). Last, we performed pulse-labeling experiments 0, 3, or 6 hours after promoter shutoff (Fig. 4, C and D) and found that the phosphomimetic SE mutant caused a strong reduction in the overall protein synthesis rate. Given that this serine and the amino acid context are conserved from yeast to mammals, these experiments support the notion that eEF1A2 phosphorylation at Ser358 inhibits protein synthesis in dendritic spines.
(A) Growth of yeast cells expressing wt, SA, and SE TEF1 proteins. Cells with a tef1 deletion and TEF2 expression under the control of MET15p as a methionine-regulatable promoter were transformed with centromeric vectors expressing wt, single SA, or single SE versions of TEF1 under endogenous expression sequences and plated in the absence (TEF2 ON) or presence (TEF2 OFF) of methionine to test complementation by TEF1 proteins in trans. (B) Growth rate in G1 phase of cells as in (A) during the first 2 hours after TEF2 repression conditions. Single-cell volume growth rates (n = 30) and the corresponding median ± Q values are plotted. Kruskal-Wallis test: *P < 0.05. (C) Pulse-labeling analysis of protein synthesis in cells expressing wt, single SA, or single SE TEF1 proteins as in (A). Cells were labeled for 5 min with 35S-methionine at 0, 3, and 6 hours after TEF2 repression, and lysates from equivalent culture volumes were analyzed by SDS-PAGE and autoradiography. Samples from control cells with empty vector (−) are also shown. (D) Quantification of protein synthesis rates analyzed as in (C) and made relative to the culture OD600 values at the corresponding time points. Data are mean ± SEM of n = 3 experiments.
Considering the results related to the eEF1A2-actin interaction in neurons, we set out to investigate whether eEF1A2 phosphomutants would affect actin dynamics in yeast cells. Because of the lethal phenotype of the single SE mutant, we were only able to analyze the single SA mutant. Yeast actin cables assemble in the bud and bud neck and elongate into the mother cell during polarized growth from late G1 to the G2-M transition. To estimate actin cable growth, we photobleached Abp140p-GFP, an actin-binding protein, either at the bud neck (proximal bleaching) or at the opposite pole (distal bleaching, as control) and monitored loss of fluorescence in the middle third of the mother cell (fig. S4A). Because new actin monomers are added close to the bud neck, an increase in actin cable stability would favor Abp140p-GFP displacement and, hence, accelerate loss of fluorescence along the cable (35). We found that the single SA mutant caused a significant increase in loss of fluorescence when Abp140p-GFP was photobleached at a proximal position (fig. S4B), suggesting that the phospho-null SA protein stabilizes actin cables in yeast cells.
eEF1A2 stimulates translation in neuronal cells and interacts with its GEF in dendritic spines in a phosphosite-dependent manner
Given the severe translation defects caused by the phosphomimetic mutant in yeast cells, we decided to address this question in a neuronal cell line. To maximize the effect of transfected eEF1A2 proteins, we created a stable Neuro-2a cell line expressing a short hairpin RNA (shRNA) against the 3′ untranslated region of mRNA encoding endogenous eEF1A2, and after cotransfection of plasmids expressing GFP and eEF1A2 proteins, we carried out a puromycylation assay to visualize newly synthesized proteins (Fig. 5A). We found that the SA mutant was able to stimulate translation (Fig. 5B). In contrast, puromycin incorporation by the SE mutant was not significantly different from nontransfected cells. These results concur with those obtained in yeast and confirm the relevance of eEF1A2 phosphosites in translation. We then explored the possible causes of this important functional output. Exchange of GDP for GTP is the first step in eEF1A2 recycling during translation, which is driven by eEF1B2 as the catalytic component of the GEF complex. To confirm the interactome analysis, we decided to study the effects of phosphosites in the interaction between these two factors and performed immunoprecipitation analysis in HEK293T cells that had been cotransfected with hemagglutinin (HA)–eEF1B2 and FLAG-eEF1A2 fusion proteins. We observed that the SE mutant was specifically affected, showing a fivefold decrease in levels of coimmunoprecipitated eEF1B2 protein compared to wt (Fig. 5, C and D). By contrast, the phospho-null SA mutant was as efficient as the wt eEF1A2 protein.
(A) Neuro-2a cells stably expressing an shRNA against the endogenous eEF1A2 mRNA were cotransfected with plasmids expressing GFP and wt, SA, or SE eEF1A2 proteins, and protein synthesis was assessed by puromycin incorporation and immunostaining. Scale bar, 10 μm. (B) Quantification of puromycin incorporation in single Neuro-2a cells as in (A). Median ± Q values (n > 200) are also plotted. Kruskal-Wallis test: ***P < 0.001 and ****P < 0.0001. (C) Interactions between eEF1A2 and eEF1B2. HEK293T cells were cotransfected with plasmids expressing HA-eEF1B2 and FLAG-tagged wt, SA, or SE eEF1A2 proteins. Immunoprecipitation (IP) was performed with αFLAG beads, and HA-eEFB2 and FLAG-tagged eEF1A2 protein levels in lysates (input) and IP samples were simultaneously analyzed by immunoblotting. (D) Quantification of eEF1B2 levels in IP samples from immunoblot analysis as in (C). eEF1B2 protein levels were normalized relative to FLAG-tagged proteins in IP samples. Data are mean ± SEM (n = 4), analyzed by t tests: ****P < 0.0001. (E) Schematic of the FRET strategy for quantifying the eEF1A2/eEF1B2 interaction in dendritic spines. (F) Fluorescence and FRET images of representative spines from hippocampal neurons expressing mScarlet-eEF1B2 and mGFP-eEF1A2 or mGFP as control. Scale bar, 1 μm. (G) FRET levels in spines from hippocampal neurons as in (F) expressing mScarlet-eEF1B2 and mGFP or mGFP-tagged wt, SA, or SE eEF1A2 proteins. The total number of observations (spines/neurons) analyzed is as follows: GFP, n = 30/5; wt, n = 40/6; SA, n = 118/8; SE, n = 75/7. Median ± Q values are plotted. Kruskal-Wallis test: ****P < 0.001.
Next, we wanted to visualize this interaction in dendritic spines where local translation plays an important role in synaptic plasticity. To this end, we measured Förster resonance energy transfer (FRET) between mGFP-eEF1A2 and mScarlet-eEF1B2 (Fig. 5E) and obtained interaction maps on spines from hippocampal neurons transfected at 13 DIV and imaged after 24 hours. The SE mutant showed a significant reduction in FRET levels compared to the SA mutant and wt in spines (Fig. 5, F and G). Accordingly, the phospho-null SA mutant showed the highest FRET levels, significantly higher than wt. Similar relative differences were obtained when FRET was analyzed in the soma of transfected Neuro-2a cells (fig. S5). In all, these results strongly support the idea that phosphorylation of the eEF1A2 factor could regulate its association with the eEF1B2 GEF and consequently modulate protein synthesis.
DHPG induces transient phosphosite-mediated dissociation of eEF1A2 from its GEF in dendritic spines
Group 1 metabotropic glutamate receptors (mGluR1 and mGluR5) are implicated in different forms of mGluR-mediated synaptic plasticity that depend, in part, on the regulation of local protein synthesis (36–39). Activation of mGluRs by DHPG stimulates the JNK pathway in cultured neurons (40) and has been linked to phosphorylation of key synaptic proteins such as PSD95 or elongation factor eEF2 (41, 42). Moreover, polysome-associated JNK phosphorylates eEF1A2 at residues Ser205 and Ser358 in HEK293T cells (24). Taking all these data into consideration, we decided to analyze whether the activation of mGluRs with DHPG regulates the activity of eEF1A2 as an elongation factor. As expected, DHPG provoked a transient phosphorylation of eEF1A2 that reached its peak 4 min after treatment (fig. S6, A and B). We then used the abovementioned FRET-based approach to analyze in vivo the association between eEF1A2 and its GEF eEF1B2. FRET levels in spines of neurons expressing wt eEF1A2 temporarily dropped during the first 4 min after DHPG addition, indicating that DHPG causes a reversible reduction in eEF1A2-eEF1B2 interaction within a narrow time window after stimulation (Fig. 6, A and B). We noted that the fold change reduction was stronger in spines with higher initial FRET values (Fig. 6, B and C). In sharp contrast, FRET levels produced by the phospho-null SA mutant were maintained during DHPG treatment and did not correlate with the initial status of the spine. Thus, our results indicate that DHPG transiently down-regulates the interaction between eEF1A2 and eEF1B2, thereby affecting the first step in the eEF1A activation cycle for translation elongation. Because the phospho-null mutant was totally unaffected, the observed modulation would link activation of mGluRs, eEF1A2 phosphorylation, and local modulation of translation in spines.
(A) Fluorescence and FRET images of representative spines from hippocampal neurons expressing mScarlet-eEF1B2 and mGFP-tagged wt or SA eEF1A2 proteins at the indicated times after DHPG addition. Scale bar, 1 μm. (B) FRET levels in spines from hippocampal neurons as in (A) expressing mScarlet-eEF1B2 and mGFP-tagged wt or SA eEF1A2 proteins as a function of time after DHPG addition. The total number of observations (spines/neurons) analyzed is as follows: wt, n = 76/10; SA, n = 131/12. FRET levels were made relative to time 0 and mean ± CL (α = 0.05) values are plotted. Data from 20 spines with highest initial FRET values produced by wt eEF1A2 are also shown. (C) Transient fold reduction in FRET as a function of initial FRET levels for mGFP-tagged wt (green) and SA (red) eEF1A2 proteins analyzed as in (B). (D) Proposed role of eEF1A2 in dendritic spine remodeling. Two subpopulations of nonphosphorylated eEF1A2 would exist in stable spines, one involved in translation, likely in a monomeric conformation, and the other participating as dimers in F-actin bundles. As a result of synaptic stimulation, phosphorylation would dissociate eEF1A2 from F-actin and facilitate remodeling of the spine cytoskeleton. At the same time, eEF1A2 phosphorylation would cause its inactivation as a translation elongation factor, thus transiently preventing undesired protein accumulation before superimposed signals establish longer-term decisions as varied as LTP or LTD.
DISCUSSION
In this study, we aimed to understand the physiological relevance of the eEF1A2 isoform in the context of synaptic plasticity. To this end, we focused our attention on Ser358 and three additional potential phosphorylation sites only present in isoform eEF1A2. Briefly, a phosphomimetic eEF1A2 SE mutant was seriously compromised in its ability to bind actin and produce actin bundles. On the other hand, the phospho-null SA mutant displayed a dominant negative effect in spine development, suggesting that transient phosphorylation of eEF1A2 is required for actin cytoskeleton remodeling during dendritic spine emergence. Similar to the proposed role of calcium/calmodulin-dependent protein kinase IIβ in actin dynamics during long-term potentiation (LTP) (43), dissociation of eEF1A2 would allow actin reorganization and activation of regulatory proteins related with actin cytoskeleton remodeling. Supporting this notion, our proteomics analysis showed a clear enrichment of actin-binding proteins in SE-IP. Actin-binding proteins play roles in many different aspects of actin dynamics: polymerization, depolymerization, nucleation, branching, capping, cross-linking, and trafficking (44). Thus, according to previous studies in yeast (45, 46), it is possible that eEF1A acts as a bridge between the cytoskeleton and actin modulators. As one of the proteins enriched in SE-IP, we found α-actinin-4, a Ca2+-sensitive actin-binding protein that interacts with mGluR1s and orchestrates spine morphogenesis in primary neurons (47). Regarding the functional consequences of these interactions, we hypothesize that phosphorylation of eEF1A2 would induce the monomeric form to bind and sequester F-actin bundlers and cross-linkers. This would open a time window where actin-modifying proteins could access and remodel F-actin.
In agreement with a role in structural plasticity, the eEF1A2 isoform has been implicated in metastasis (48–50). It has been shown that eEF1A2 stimulates actin remodeling, cell invasion, and migration (51). A previous study in adenocarcinoma cell lines showed that eEF1A from metastatic cells has reduced F-actin affinity (52). eEF1A2 was found to be more enriched than eEF1A1 in cell protrusions of breast cancer cells (53). These findings allow us to propose that localized eEF1A2 phosphorylation weakens its association with actin, increasing cytoskeleton reorganization, cell motility, and lastly, metastatic growth.
Synaptic activity has been reported to regulate the local translational machinery through changes in the phosphorylation status of initiation and elongation factors (11). However, in vivo evidence for mechanisms regulating translation at a local level is still missing. Our FRET analysis to visualize the interaction between eEF1A2 and its GEF, the most upstream step in the translation elongation cycle, is direct evidence of a locally modulated translation event in synaptic spines. Activation of mGluRs by DHPG stimulates the JNK pathway (40), and polysome-associated JNK phosphorylates eEF1A2 at Ser358 as a response to DHPG in primary striatal neurons (24). Thus, our data on the behavior of phospho-null and phosphomimetic mutants point to the notion that phosphorylation of eEF1A2 by JNK and/or other protein kinases mediating synaptic signals plays a key role in regulating local translation in dendritic spines.
Although local effects have not been demonstrated yet in vivo, a similar scenario has been described for eEF2 and translational suppression in cultured neurons (42, 54, 55), synaptic biochemical fractions (56), and hippocampal slices (57) after synaptic stimulation. This raises the question of whether inhibition of protein synthesis by the two elongation factors eEF1A2 and eEF2 are redundant mechanisms. Because both have been observed under similar mGluR stimulation conditions, phosphorylation of these two factors could be modulated by specific secondary signals. However, there is growing evidence that eEF1A also has a profound impact at the initiation step of protein synthesis. In yeast, mutations in eEF1A that affect aminoacyl-tRNA binding simultaneously cause actin binding and/or bundling defects but, intriguingly, increase phosphorylation of eukaryotic translation initiation factor 2A (eIF2A) by general control nonderepressible 2 (GCN2), the eIF2A kinase (46, 58). Phosphorylation at Ser51 (conserved from yeast to mammals) by GCN2 converts eIF2A into an inhibitor of its own GEF eIF2B, leading to attenuation of general protein synthesis (59). Therefore, regulation of eEF1A2 would offer at least two substantial advantages compared to the eEF2 factor. First, modulation of GTP loading by eEF1A2 phosphorylation provides a mechanism to regulate the most upstream step in translation elongation. Second, phosphorylation of eEF1A2 could provide feedback on translation initiation and down-regulate protein synthesis in a more efficient manner. Moreover, silent mRNAs would prevent subsequent initiation rounds and remain as monosomes as recently shown (60, 61).
The functional relevance of conserved Ser358 in protein synthesis is supported by our yeast experiments in which the phosphomimetic mutant showed a strong reduction in translation rates. We speculate that this phosphorylation event could be a mechanism for adapting yeast cells to specific situations. In this regard, it has been reported that glucose starvation causes rapid actin depolarization and inhibition of translation (62). It remains to be determined whether phosphorylation of eEF1A2 plays any roles in this concurrent regulation of translation and actin cytoskeleton.
Our findings identify a previously unknown mechanism by which metabotropic signaling regulates structural plasticity. The stimulation of mGluR increases Ca2+ levels, thus triggering activation of JNK and other Ca2+ signaling kinases (63). Here, we show that receptor stimulation opens a time window in which elongation factor eEF1A2 dissociates from both its GEF protein and F-actin, thus decreasing protein synthesis and increasing actin cytoskeleton remodeling. This transitional state could be common to the different forms of synaptic plasticity including LTP, long-term depression (LTD), and homeostatic plasticity, in which activity-dependent spine remodeling is an essential initial event (Fig. 6D).
Other signaling pathways associated with actin polymerization and depolymerization have been studied intensively. Among them, small guanosine triphosphatases—including Ras, Rho, Cdc42, and Rac—and their downstream molecules are known to play critical roles in actin reorganization and spine morphogenesis (64, 65). We have identified RhoA as an interactor of phosphorylated eEF1A2, and we envisage that downstream kinases of RhoA (such as ROCK or LIMK) may phosphorylate the elongation factor in response to synaptic stimuli. On the other hand, Rho proteins can also activate JNK-dependent signaling pathways.
In summary, our work uncovers a cross-talk mechanism between local translation and actin dynamics in fast response to synaptic stimulation in neurons. As muscle cells also display a developmental eEF1A switch, we propose that eEF1A2 may be a general effector of structural plasticity to attain long-term physical and physiological changes at the subcellular level.
MATERIALS AND METHODS
Primary dissociated cultures
Animal experimental procedures were approved by the ethics committee of the Research Council of Spain (Consejo Superior de Investigaciones Científicas). Neurons were cultured as previously described (66). Briefly, hippocampi and cortex were isolated from embryonic day 17 (E17) mouse embryos and digested with 0.05% trypsin at 37°C for 15 min. Dissociated cells were suspended in Dulbecco’s modified Eagle’s medium (DMEM) + 10% fetal bovine serum (FBS) + 0.6% glucose and plated at a density of 5 × 104 cells/cm2 for biochemistry and 2 × 104 cells/cm2 for imaging experiments onto poly-d-lysine–coated plates. Medium was replaced 2 hours after initial incubation with neurobasal medium (Thermo Fisher Scientific, 21103049) supplemented with 2% B-27 supplement (Thermo Fisher Scientific, 17504044), 1% GlutaMax (Thermo Fisher Scientific, 35050061), and 1% penicillin/streptomycin. Neurons were placed in incubators at 37°C in 5% CO2. Medium was changed by half every 3 days.
Hippocampal slice culture
Hippocampal organotypic slice cultures were prepared from postnatal day 6 to 7 rats as previously described (67).
Cell lines
HEK293T and Neuro-2a cells were grown in DMEM (Biowest, L0104) supplemented with 10% FBS (GE Healthcare HyClone, 12350273).
Yeast cells and cultures
Methods used for chromosomal gene transplacement were as previously described (68). Cells were grown in synthetic complete medium with 2% glucose at 30°C without methionine to allow MET2p-TEF2 expression, which was turned off by the addition of methionine to 0.1 mg/ml when indicated.
Gene transfection
Primary dissociated hippocampal neurons were transfected at 14 DIV using a CalPhos mammalian transfection kit (Clontech) (69) and analyzed 16 hours later. Organotypic slice cultures were biolistically transfected (Bio-Rad) at 5 to 7 DIV and imaged 3 to 5 days later (67). HEK239T and Neuro-2a were transfected using Lipotransfectine (AttendBio) according to the manufacturer’s protocol.
DNA constructs
Site-directed mutagenesis in eEF1A cDNAs were performed by In-Fusion HD (Clontech), except domain III sequence containing the four mutations that was synthesized by GeneCustom. pcDNA3Flag5′, pcDNA3-6His-3HA, pEGFP-C3, pmScarlet-C1, and pET28A were used as host vectors. Plasmids were prepared using a NucleoSpin Plasmid kit (Cultek) for cell line transfections and NucleoBond Xtra Midi Plus EF kit (Cultek) for neuron transfections.
qRT-PCR analysis
Methods used for quantitative polymerase chain reaction (PCR) have been described previously (66). Total RNA was isolated using the E.Z.N.A. Total RNA Kit I (Omega Bio-tek) following the manufacturer’s instructions. All samples were treated with ribonuclease-free deoxyribonuclease I (Thermo Fisher Scientific), and DNA contamination levels were assessed by quantitative real-time PCR (qRT-PCR), omitting reverse transcriptase.
Immunoblots and immunoprecipitations
Western blot analysis (66) was carried out with antibodies αeEF1A (Millipore, 1:1000), αeEF1A2 (Abyntek, 1:1000), αeEF1A2 (Ser358) (PhosphoSolutions, 1:500), αFLAG (Sigma-Aldrich, 1:1000), αHA (Roche, 1:500), IRDye 800 (LI-COR, 1:10,000), IRDye 680 (LI-COR, 1:10,000), and streptavidin (LI-COR Biosciences, 1:1000). Cell lysates from HEK293T cells were immunoprecipitated with αFLAG-agarose (Sigma-Aldrich).
Interaction with actin
For the actin pulldown assay in vivo, HEK293T cells were transfected with FLAG-eEF1A2 constructs and harvested 24 hours after in collection buffer [20 mM tris-HCl (pH 7.5), 50 mM KCl, 2 mM MgCl2, 1 mM adenosine triphosphate (ATP), 1% Triton X-100, 0.2 mM dithiothreitol (DTT), 2 mM EGTA, and cOmplete EDTA-free and PhosSTOP from Roche]. Supernatants were incubated with biotinylated-actin (Cytoskeleton Inc.), previously prepared as indicated by the manufacturer’s protocol. NeutrAvidin agarose resin was used to pull down actin complexes. For the cosedimentation assay in vitro, F-actin bundling assay was carried out with purified eEF1A2 proteins from Escherichia coli and low-speed centrifugation. Actin was polymerized in the presence of 50 mM KCl, 2 mM MgCl2, and 1 mM ATP according to the manufacturer’s protocol. Recombinant proteins were incubated with F-actin for 30 min at room temperature and centrifuged at 4000g for 5 min to separate unbundled and bundled F-actin. Proteins were separated on SDS–polyacrylamide gel electrophoresis (PAGE) and stained with Coomassie Brilliant Blue.
Mass spectrometry–based interactomic analysis
HEK293T cells were transfected with plasmids expressing FLAG-eEF1A2 SA and FLAG-eEF1A2 SE, and triplicate samples were immunoprecipitated using αFLAG-agarose beads (Sigma-Aldrich). FLAG immunoprecipitates (~150-μg protein) were reduced with 100 mM DTT at 95°C for 10 min before being subjected to trypsin digestion using the Filter Aided Sample Preparation protocol (70). Peptides were analyzed using a Q Exactive Plus Orbitrap mass spectrometer (Barts Cancer Institute, London). MaxQuant (version 1.6.3.3) software was used for database search and label-free quantification of mass spectrometry raw files. The search was performed against a FASTA file of the Mus musculus proteome, extracted from uniprot.org. All downstream data analysis was performed using Perseus (version 1.5.5.3).
Yeast growth rate in G1
Volume growth of yeast cells in G1 phase was measured by time-lapse microscopy in 35-mm glass-bottom culture dishes (GWST-3522, WillCo) essentially as described (68) using a fully motorized Leica AF7000 microscope.
Protein synthesis measurements by pulse labeling
Strain CGG1428 expressing wt and mutant forms of eEF1A were grown as liquid cultures (100 ml) in medium lacking methionine at 30°C to OD600 (optical density at 600 nm) = 0.2. Unlabeled methionine was then added to 50 mM to repress endogenous TEF2 expression, and 0, 3, and 6 hours later, cells were labeled for 5 min with 35S Protein Labeling Mix (1 mCi/ml; PerkinElmer). Lysates from triplicate 25-ml culture samples were analyzed by SDS-PAGE and autoradiography.
Puromycin incorporation
Neuro-2a cells stably expressing an shRNA against endogenous the eEF1A2 mRNA were cultured on glass coverslips and transfected with GFP coexpressed with HA-eEF1A2 phosphomutants. Twenty-four hours after transfection, cells were treated with puromycin (1 μg/ml; Sigma-Aldrich) for 5 min and fixed in 4% paraformaldehyde in phosphate-buffered saline. Immunofluorescence was performed as previously described (66) using α-puromycin (Millipore, 1:250) as primary antibody. Images were acquired with a Zeiss LSM780 confocal microscope. Immunofluorescence quantification was performed using ImageJ [Wayne Rasband, National Institutes of Health (NIH)]. Puromycin incorporation was determined by measuring fluorescence intensity over the whole cell in transfected cells.
Spine analysis
The number and fluorescence density of spines were determined as previously described (66). Briefly, neurites are traced with a software-assisted tool, and then, a recurrent algorithm detects individual protrusions along each track to obtain morphological and fluorescence density data. Images were acquired using a Zeiss LSM780 confocal microscope. Stacks of 10 slices were imaged every 0.37 μm, with a pinhole value of 1 airy unit under a 63× objective at 0.11 μm per pixel.
FLIP imaging
Fluorescence loss in photobleaching (FLIP) was used as a quantitative assay to determine the stability of actin cables in yeast cells at room temperature in a Zeiss LSM780 confocal microscope equipped with a 40× 1.2–numerical aperture (NA) water-immersion objective. A small circular region of the cell, either at the bud neck or at the opposite pole, was repetitively photobleached at full laser power, whereas the cell was imaged at low intensity every 0.5 s to record fluorescence loss. After background subtraction, fluorescence data from an unbleached medial cell region were made relative to the initial time point, and a bleaching rate index was calculated as the inverse of the fluorescence half-life obtained by fitting an exponential function.
Fluorescence fluctuation analysis
Hippocampal neurons were transfected with plasmids expressing GFP-eEF1A2 and LifeAct-mCherry. Fluorescence fluctuations were analyzed by time-lapse photon-counting microscopy using a Zeiss LSM780 confocal microscope with a 40× 1.3-NA oil-immersion objective. Imaged regions were 248 × 100 pixels, with a pixel width of 86 nm/pixel at 13.0 μs/pixel.
FRAP imaging
At 14 DIV, hippocampal neurons cultured on 35-mm glass-bottom dishes (Ibidi) at 1.4 × 105 cells per dish were transfected with plasmids expressing mScarlet-actin and SA or SE GFP-eEF1A2 proteins and analyzed 24 hours later. Live imaging was performed using a Zeiss LSM780 confocal microscope equipped with a 5% CO2, 37°C humidified chamber under a 40× 1.2-NA water-immersion objective. Photobleaching was achieved with three continuous scans at maximum laser (561 nm) power after three baseline images. Images were taken in 1-s intervals during 1 min. Photobleaching during the pre- and postbleaching stages was negligible. FRAP efficiency was calculated using ImageJ. Regions of interest were placed on individual (bleached) spines and nonbleached dendritic sections as control. Intensity values for spines were background subtracted and normalized to the average of the three prebleaching frames. Data were fitted to a single-term exponential recovery model as described (71).
FRET imaging
Hippocampal cultures were transfected at 14 DIV with FRET biosensor plasmids expressing mGFP-eEF1A2 proteins and pmScarlet-eEF1B2. Time-lapse images were conducted 16 hours after transfection. For neuronal stimulation experiments, hippocampal cultures were stimulated with 50 μM DHPG, and images to calculate FRET efficiency were recorded every 2 min during 15 min at 37°C in 5% CO2. Neurons were imaged using a Zeiss LSM780 confocal microscope with a 40× 1.2-NA water-immersion objective. Images were 1024 × 1024 pixels, with a pixel width of 65 nm. Briefly, donor (mGFP-eEF1A2) proteins were excited at 488 nm, and its emission was measured at 490 to 532 nm (ID). Excitation of the acceptor (pmScarlet-eEF1B2) was at 561 nm, and emission was measured at 563 to 695 nm (IA). We also measured the total signal emitted at 563 to 695 nm when excited at 488 nm (IF) to obtain the FRET efficiency as F% = 100 * (IF − kD*ID − kA*IA) / IA, kD, and kA, correcting acceptor cross-excitation and donor bleed-through, respectively, with the aid of FRETmapJ, a plugin that also provides maps with the FRET signal as pixel value for local quantification.
Statistical analysis
The number of samples is described in the figure legends. Single spine data are displayed as median and quartile (Q) values. Multiple comparisons were performed with a Kruskal-Wallis test, and the resulting pairwise P values are shown in the corresponding figure panels. DHPG stimulation FRET data recorded from single spine during stimulation are represented as the mean value of the population along time, whereas the shadowed area represents the 95% confidence limits of the mean. Protein levels by immunoblotting and mRNA levels by RT-PCR were determined in triplicate samples, and mean ± SEM values are shown.







