Abstract
OBJECTIVES: We aimed to measure severe acute respiratory syndrome coronavirus 2 (SARS-CoV-2) serological responses in children hospitalized with multisystem inflammatory syndrome in children (MIS-C) compared with those with coronavirus disease 2019 (COVID-19), those with Kawasaki disease (KD), and hospitalized pediatric controls.
METHODS: From March 17, 2020, to May 26, 2020, we prospectively identified hospitalized children with MIS-C (n = 10), symptomatic COVID-19 (n = 10), and KD (n = 5) and hospitalized controls (n = 4) at Children’s Healthcare of Atlanta. With institutional review board approval, we obtained prospective and residual blood samples from these children and measured SARS-CoV-2 spike receptor-binding domain (RBD) immunoglobulin M and immunoglobulin G (IgG), full-length spike IgG, and nucleocapsid protein antibodies using quantitative enzyme-linked immunosorbent assays and SARS-CoV-2 neutralizing antibodies using live-virus focus-reduction neutralization assays. We statistically compared the log-transformed antibody titers among groups and performed linear regression analyses.
RESULTS: All children with MIS-C had high titers of SARS-CoV-2 RBD IgG antibodies, which correlated with full-length spike IgG antibodies (R2 = 0.956; P < .001), nucleocapsid protein antibodies (R2 = 0.846; P < .001), and neutralizing antibodies (R2 = 0.667; P < .001). Children with MIS-C had significantly higher SARS-CoV-2 RBD IgG antibody titers (geometric mean titer 6800; 95% confidence interval 3495–13 231) than children with COVID-19 (geometric mean titer 626; 95% confidence interval 251–1563; P < .001), children with KD (geometric mean titer 124; 95% confidence interval 91–170; P < .001), and hospitalized controls (geometric mean titer 85; P < .001). All children with MIS-C also had detectable RBD immunoglobulin M antibodies, indicating recent SARS-CoV-2 infection. RBD IgG titers correlated with the erythrocyte sedimentation rate (R2 = 0.512; P < .046) and with hospital (R2 = 0.548; P = .014) and ICU lengths of stay (R2 = 0.590; P = .010).
CONCLUSIONS: Quantitative SARS-CoV-2 serology may have a role in establishing the diagnosis of MIS-C, distinguishing it from similar clinical entities, and stratifying risk for adverse outcomes.
- ANOVA —
- analysis of variance
- CDC —
- US Centers for Disease Control and Prevention
- CHOA —
- Children’s Healthcare of Atlanta
- COVID-19 —
- coronavirus disease 2019
- CRP —
- C-reactive protein
- ELISA —
- enzyme-linked immunosorbent assay
- ESR —
- erythrocyte sedimentation rate
- FRNT50 —
- focus-reduction neutralization test
- IgG —
- immunoglobulin G
- IgM —
- immunoglobulin M
- IQR —
- interquartile range
- IVIg —
- Intravenous immunoglobulin
- KD —
- Kawasaki disease
- LOD —
- limit of detection
- LOS —
- length of stay
- MIS-C —
- multisystem inflammatory syndrome in children
- RBD —
- receptor-binding domain
- RT-PCR —
- real-time polymerase chain reaction
- SARS-CoV-2 —
- severe acute respiratory syndrome coronavirus 2
What’s Known on This Subject:
Although the clinical features of a multisystem inflammatory syndrome in children (MIS-C) associated with coronavirus disease 2019 have been recently described, the serological features of MIS-C are unknown.
What This Study Adds:
In this case series, all hospitalized children with MIS-C had significantly higher severe acute respiratory syndrome coronavirus 2 binding and neutralizing antibodies than children with coronavirus disease 2019 or Kawasaki disease. Severe acute respiratory syndrome coronavirus 2 antibodies correlated with metrics of systemic inflammation and clinical outcomes, suggesting diagnostic and prognostic value.
The majority of severe acute respiratory syndrome coronavirus 2 (SARS-CoV-2) infections in children are either mild or asymptomatic, with a small subset requiring hospitalization.1 However, reports of a severe inflammatory syndrome in children after the onset of SARS-CoV-2 transmission have recently emerged in areas with a high prevalence of coronavirus disease 2019 (COVID-19).2–8 Many of these children have had clinical features similar to Kawasaki disease (KD),6,7,9,10 and they have had high rates of hemodynamic instability, myocardial involvement,11 and respiratory failure requiring intensive care–level support. On May 14, 2020, the US Centers for Disease Control and Prevention (CDC) released a health advisory and a preliminary case definition for this clinical entity, which they termed multisystem inflammatory syndrome in children (MIS-C) associated with COVID-19.12 Although the clinical features of MIS-C have been described, the quantitative SARS-CoV-2 serological responses in these children in comparison with children hospitalized with COVID-19 are unknown. In this study, we measured antibodies to several immunogens of SARS-CoV-2, the spike protein receptor-binding domain (RBD), the full-length spike protein, and the nucleocapsid protein, and neutralizing antibodies in children hospitalized with MIS-C compared with those with COVID-19, those with KD, and other hospitalized controls.
Methods
Setting and Patient Population
Children and young adults (0–21 years of age) hospitalized at Children’s Healthcare of Atlanta (CHOA) from March 17, 2020, to May 26, 2020, were eligible for enrollment for prospective and/or residual blood collection. Residual samples consisted of plasma or sera leftover from clinical laboratory tests. With institutional review board approval, at the time of enrollment, prospective samples were collected when parental consent was possible and residual samples were obtained if consent was not possible. Demographic, clinical, laboratory, treatment, and outcome data were obtained through abstraction of the electronic medical record and were recorded on a standardized case report form. Data abstracted included age, sex, self-reported race and ethnicity, BMI (which was determined at the time of hospitalization for all children ≥2 years of age), underlying medical conditions, and presenting signs and symptoms. Gastrointestinal symptoms were defined as any reported abdominal pain, nausea, vomiting, or diarrhea at the time of presentation. Respiratory symptoms were defined as any upper respiratory (nasal congestion or rhinorrhea) or lower respiratory sign or symptom (cough, chest pain, dyspnea, difficulty breathing, hypoxia, or hypercarbia) at the time of presentation.
Laboratory values abstracted included the maximum white blood cell count; minimum absolute lymphocyte count; minimum platelet count; minimum serum sodium, maximum alanine aminotransferase, and maximum C-reactive protein (CRP) level; maximum erythrocyte sedimentation rate (ESR), and maximum D-dimer level obtained before administration of intravenous immunoglobulin (IVIg) (if given) or during the hospitalization (if IVIg was not given). These laboratory tests were selected because they have been associated with MIS-C in previous reports.6,7 The majority of children in our cohort did not have laboratory data available for serum troponin, brain-natriuretic peptide, procalcitonin, prothrombin or partial thromboplastin time, interleukin 6, or soluble interleukin 2R, so these were not included in the analysis.
Treatment data abstracted included the administration of IVIg, systemic corticosteroids, convalescent plasma, remdesivir, immunomodulators (eg, anakinra, tocilizumab), and hydroxychloroquine. Patient outcome data abstracted included the duration of hospitalization, admission to and duration of ICU care, requirement for inotropes or vasopressors (any) for shock, the development of respiratory failure (defined as requiring high-flow nasal cannula or greater respiratory support), and death.
Definition of Cohorts
MIS-C
Children who met the CDC case definition12 were classified as having MIS-C if they had SARS-CoV-2 nucleocapsid protein antibodies detected by a clinician-ordered qualitative, commercially available assay (Abbott Laboratories, Chicago, IL) or if they had nasopharyngeal detection of SARS-CoV-2 by real-time polymerase chain reaction (RT-PCR). The molecular test performed at CHOA for inpatients during this time period was the DiaSorin Molecular Simplexa COVID-19 Direct RT-PCR assay, which has an analytical sensitivity or limit of detection (LOD) of 500 viral copies per mL when specimens are collected by using a nasopharyngeal swab, with near perfect specificity for distinguishing from endemic human coronaviruses.13,14
COVID-19
Symptomatic hospitalized children who tested positive for SARS-CoV-2 by nasopharyngeal RT-PCR and did not meet the CDC case definition for MIS-C were classified as having COVID-19.
KD
Children were classified as having complete (n = 3) or incomplete (n = 2) KD by using American Heart Association criteria.15
Hospitalized Controls
Additional contemporaneous hospitalized children who were evaluated for possible COVID-19 or MIS-C but tested negative for SARS-CoV-2 by clinician-ordered nasopharyngeal RT-PCR and measurement of qualitative nucleocapsid protein antibodies were included as controls.
SARS-CoV-2 Enzyme-Linked Immunosorbent Assays
We previously described the cloning, expression, and purification of a recombinant form of the spike RBD from SARS-CoV-2.16 We measured anti-RBD antibodies using enzyme-linked immunosorbent assays (ELISAs) in duplicate, as described.16 We similarly performed ELISAs for the full-length spike (HexaPro,17 courtesy of Jason McLellan) and nucleocapsid proteins (Sino Biological, Wayne, PA). Secondary antibodies used for development included anti-human-IgG-HRP, anti-human-IgM-HRP, and anti-human-HRP (Jackson ImmunoResearch Laboratories, Inc, West Grove, PA). Plates were developed by using o-Phenylenediamine substrate, and absorbance was read at 490 nm. Absorbance curves were generated by using nonlinear regression analysis, and end point titers were interpolated from curves by using a baseline value calculated from the pooled sera of 8 healthy controls. The assay LOD was 100, and undetectable titers were assigned a value of 85.
Focus-Reduction Neutralization Assays
An infectious clone of the full-length mNeonGreen SARS-CoV-2 (2019-nCoV/USA_WA1/2020) was generated, as previously described.18 Serially diluted patient serum or plasma and virus were combined and incubated at 37°C for 1 hour. The antibody-virus mixture was aliquoted onto a monolayer of VeroE6 cells and incubated at 37°C for 1 hour. The inoculum was removed, and medium supplemented with 1% methylcellulose was added. Plates were incubated at 37°C for 24 hours and were then fixed with 2% paraformaldehyde. Green fluorescent foci were visualized by using an enzyme-linked immune absorbent spot reader (Cellular Technology Limited, Shaker Heights, OH). Green fluorescent protein–based focus-reduction neutralization test (FRNT50) curves were generated by using nonlinear regression analysis. Titers were expressed as the serum dilution at; which fluorescent foci were reduced by 50% (FRNT50). The assay LOD was defined by the starting dilution of serum samples, which was either 1:20 or 1:40. For graphing purposes, the LOD was represented as 40, and all undetectable titers were assigned a value of 20.
Statistical Methods
Descriptive statistics and statistical comparisons were made by using GraphPad Prism version 8.0. Frequencies were compared by using χ2 tests, and continuous variables were compared by using one-way analysis of variance (ANOVA) with Tukey’s post hoc analysis. Linear regression was performed on log-transformed antibody titers, and the coefficient of determination (R2) values were determined. P values ≤.05 were considered statistically significant.
Results
Baseline Characteristics
During the study period, a total of 66 children were hospitalized at CHOA with either MIS-C (n = 12) or COVID-19 (n = 54). We enrolled 10 children with MIS-C, 10 children with COVID-19, 5 children with KD (Table 1), and 4 hospitalized controls (Supplemental Table 2) who had sera available for analysis. Two of the children with MIS-C had concurrently positive SARS-CoV-2 nasopharyngeal RT-PCR results, and their clinical presentation of MIS-C appeared to coincide with symptomatic COVID-19. Children with MIS-C had a median age of 8.5 years (interquartile range [IQR] 6.5–12 years) (Table 1, Supplemental Fig 4A), and the majority were of male sex, Black race, and non-Hispanic ethnicity and were previously healthy with a normal BMI (Supplemental Fig 4B). In contrast, 8 (80%) children with COVID-19 had an underlying medical comorbidity, and 3 (30%) were immunocompromised. Two of these children were receiving induction chemotherapy for new diagnoses of acute myelogenous leukemia, and 1 child was receiving consolidation chemotherapy for rhabdomyosarcoma.
Characteristics of Children With MIS-C, COVID-19, and KD
The distinguishing laboratory features of MIS-C included elevated D-dimer levels, absolute lymphopenia, and thrombocytopenia. Gastrointestinal symptoms were predominant at the time of presentation, although half of the children with MIS-C also had respiratory symptoms. Six (60%) children developed myocardial dysfunction, and 1 child (10%) developed a borderline coronary ectasia. Children with MIS-C were significantly more likely to require admission to the ICU (P = .005) and to have shock requiring inotropes or vasopressors (P < .001) compared with children with COVID-19 or KD. All children with MIS-C received IVIg, and half received corticosteroids (Table 1, Supplemental Table 3). All children with MIS-C and KD were ultimately discharged from the hospital. However, 2 children with COVID-19 and acute myelogenous leukemia died of presumed bacterial sepsis after prolonged hospitalizations (48 and 74 days). Another child with COVID-19 remained hospitalized for management of underlying comorbidities at the time of publication. Of the 9 children with MIS-C who had ≥3 weeks of outpatient follow-up data available, all had resolution or near resolution of their clinical signs and symptoms. None had developed late-onset cardiovascular complications after hospital discharge.
Serological Responses
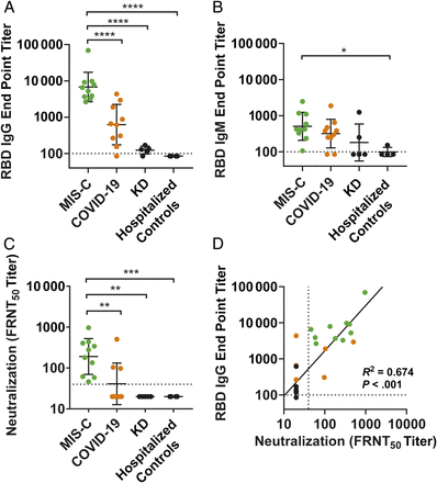
All children with MIS-C and the majority of children with COVID-19 (90%) had detectable immunoglobulin G (IgG) antibodies to SARS-CoV-2 spike protein RBD (Fig 1A). The child with COVID-19 who had undetectable antibodies had only mild respiratory symptoms. In contrast, children with KD had minimally reactive antibodies, and all hospitalized controls had undetectable antibody responses. When statistically compared, children with MIS-C had significantly higher SARS-CoV-2 RBD IgG titers than children with COVID-19, children with KD, and other hospitalized controls (P < .001 for each comparison). Although the timing of sample collection after the onset of illness was not standardized (Supplemental Fig 5), the days from symptom onset did not differ significantly among children with MIS-C and COVID-19 (P = .816).
SARS-CoV-2 spike protein RBD and neutralizing antibodies. A and B, ELISAs to SARS-CoV-2 RBD expressed as IgG (A) and IgM (B) end point titers. C, SARS-CoV-2 neutralizing antibodies expressed as FRNT50. D, Correlation between log-transformed RBD IgG titers and FRNT50. R2, coefficient of determination. * P ≤ .05; ** P ≤ .01; *** P ≤ .001; **** P ≤ .0001.
We observed that all children with MIS-C and most children with COVID-19 (80%) also had detectable immunoglobulin M (IgM) antibodies to SARS-CoV-2 RBD (Fig 1B). Although children with MIS-C had significantly higher IgM antibody titers than hospitalized control patients, there were not statistical differences between the other groups. Interestingly, 1 child with incomplete KD had a high RBD IgM titer and a negative IgG titer result. Although this child had tested negative for SARS-CoV-2 by nasopharyngeal RT-PCR and qualitative nucleocapsid antibody assay (Abbott Laboratories), her parent did report that she had a respiratory illness 2 weeks preceding her presentation. The child did not meet the case definition of MIS-C because she did not have multiorgan involvement. Nevertheless, her positive IgM titer result suggests that acute SARS-CoV-2 infection may have been an infectious trigger of KD in the absence of clinical findings of MIS-C.
Live-virus neutralization assays were performed by using an mNeonGreen fluorescently labeled SARS-CoV-2 virus (Fig 1C). Whereas all children with MIS-C had detectable neutralization titers to SARS-CoV-2, only 30% of children with COVID-19 had neutralizing antibodies. Children with MIS-C had significantly higher neutralizing antibody titers than children with COVID-19 (P = .006), children with KD (P = .001), and hospitalized controls (P = .002). RBD IgG binding titers strongly correlated with live-virus neutralization titers, as determined by linear regression of the log-transformed titers (R2 = 0.674; P < .001) (Fig 1D). These data are consistent with previous studies in which it was found that the RBD IgG was highly discriminatory for neutralizing antibodies in patients with COVID-19,8 with a sensitivity and specificity of 97.5% and 98%, respectively.16
All children with MIS-C and most children with COVID-19 also had detectable antibodies to the SARS-CoV-2 full-length spike and nucleocapsid proteins (Fig 2 A and B). Children with MIS-C had significantly higher full-length spike and nucleocapsid antibody titers than children with COVID-19, children with KD, and hospitalized controls (P < .001 for all comparisons). Both spike and nucleocapsid antibody titers correlated highly with RBD IgG antibody titers (R2 = 0.956 [P < .001] and R2 = 0.846 [P < .001], respectively) (Fig 2 C and D), which implied that the immune responses observed were broadly reactive to SARS-CoV-2 and not specific to a particular antigen. Interestingly, all children with KD had low-level seropositivity to the nucleocapsid protein. This finding may have been attributable to the receipt of IVIg because the nucleocapsid protein shares greater amino acid identity with the circulating endemic human coronavirus strains, resulting in a greater degree of antibody cross-reactivity compared with the spike protein.19
SARS-CoV-2 spike and nucleocapsid protein antibodies. A and B, ELISAs to SARS-CoV-2 full-length spike IgG end point titers (A) and nucleocapsid protein total antibody end point titers (B). C and D, Correlation between log-transformed RBD IgG titers and spike IgG end point titers (C) or nucleocapsid protein end point titers (D) by linear regression. *** P ≤ .001; **** P ≤ .0001.
We next performed linear regression analyses to identify correlations between RBD IgG antibody titers and MIS-C clinical and laboratory features. We found that RBD IgG antibody titers correlated positively with the peak ESR obtained before IVIg administration (n = 8; R2 = 0.512; P = .046) (Fig 1E) but not with peak CRP values (R2 = 0.026; P = .655; data not shown). RBD IgG antibody titers also correlated with total hospital length of stay (LOS) (n = 10; R2 = 0.548; P = .014; data not shown) and ICU LOS (n = 10; R2 = 0.590; P = .010) (Fig 1F), which were collinear outcome variables. Because all children with MIS-C in our cohort required ICU admission and inotropes or vasopressors for shock, and no children with MIS-C died, the correlation between antibody titers and these patient outcomes could not be ascertained (Fig 3).
Discussion
We demonstrated that all children with MIS-C in our cohort had high titers of SARS-CoV-2 RBD IgG antibodies, which correlated with live-virus neutralization. Children with MIS-C also had significantly higher RBD antibody titers than children with COVID-19, children with KD, or hospitalized controls. These results suggest that quantitative SARS-CoV-2 RBD IgG serology may be helpful in establishing the diagnosis of MIS-C and distinguishing it from other syndromes with similar clinical appearances, such as KD. Quantitative serology may also have prognostic value because SARS-CoV-2 RBD IgG strongly correlated with metrics of systemic inflammation (ESR) and clinical outcomes (hospital and ICU LOS). Children with MIS-C also demonstrated higher levels of SARS-CoV-2 full-length spike and nucleocapsid protein antibodies compared with other cohorts, indicating a broad and robust immune response to SARS-CoV-2. Nevertheless, the RBD antigen may be well suited for quantitative antibody measurements because of its relative ease of expression, potent immunogenicity,8,20 and lack of cross-reactivity with endemic coronavirus strains.8,21
Quantitative serology may also provide clues about MIS-C disease pathogenesis and the timing of MIS-C symptom onset after SARS-CoV-2 infection. To date, the pathogenesis of MIS-C is incompletely understood. Its temporal association after peak SARS-CoV-2 transmission in certain regions has led some to hypothesize that MIS-C is attributable to postinfectious immune dysregulation and hyperinflammation.22 No children with MIS-C in our study recalled having an antecedent febrile or respiratory illness. However, all had detectable RBD IgM antibody titers, indicating a recent SARS-CoV-2 infection. Interestingly, RBD IgM antibodies did not correlate with any clinical parameters, and the majority of children with MIS-C had negative SARS-CoV-2 nasopharyngeal RT-PCR results, suggesting that active SARS-CoV-2 infection was not driving MIS-C pathogenesis in the majority of patients in our cohort. However, 2 children had positive SARS-CoV-2 nasopharyngeal RT-PCR results with concurrent respiratory symptoms at the time of their MIS-C presentations, suggesting that MIS-C can coincide with acute COVID-19.
Recently, Godfred-Cato et al23 differentiated 3 distinct categorizations of MIS-C in 570 US children using a statistical modeling technique that grouped cases on the basis of their underlying clinical similarities. Children in class 1 (35.6%) had severe clinical manifestations with a high frequency of multiorgan involvement, shock, cardiovascular disease, and SARS-CoV-2 seropositivity (98%). In contrast, children in class 2 (29.6%) had a high frequency of respiratory disease (76.3%) and SARS-CoV-2 RT-PCR positivity (84.0%), indicating that their disease manifestations coincided with and may have been primarily attributable to COVID-19. Children in class 3 (34.7%) had clinical features more closely resembling KD, including younger age, higher frequencies of rash and mucocutaneous involvement, and milder clinical disease course.23 On the basis of these descriptions, it is likely that 8 (80%) children in our cohort would have been categorized as having class 1 MIS-C, whereas 2 (20%) children would have been categorized as having class 2 MIS-C. This implies that the serological findings in our study may be most useful in distinguishing children with class 1 MIS-C and identifying children with class 2 MIS-C at risk for severe disease. Differentiating these clinical and laboratory phenotypes is necessary for risk stratification because of the differences in clinical management and patient outcomes.
Serological studies in adults have demonstrated that SARS-CoV-2 antibody titers correlate with COVID-19 disease severity.24–27 Thus, it seems paradoxical that children in our study without preceding viral symptoms consistent with acute SARS-CoV-2 infection would develop such robust immune responses as demonstrated by high binding and neutralizing antibody titers. Recent data have suggested that children with mild to moderate COVID-19 symptoms can harbor significantly higher nasopharyngeal SARS-CoV-2 viral loads than adults with similar symptoms, as represented by low RT-PCR cycle threshold values.28 This raises the possibility that some children with high viral loads may develop robust immune responses, even in the absence of clinical symptoms.
The magnitude of antibody responses also correlate with the timing from SARS-CoV-2 exposure and symptom onset. Although the incubation period for COVID-19 has a median time of 4 to 5 days from exposure to symptom onset,29 the window period between SARS-CoV-2 exposure and the development MIS-C has not been well established. In the minority of children who recall preceding viral symptoms, the number of days to MIS-C onset has ranged from 6 to 79.6,7,10 This wide range likely impacts SARS-CoV-2 antibody titers, which are known to increase by day 7 and plateau at day 14 after onset of COVID-19 symptoms.27 Further longitudinal studies are needed to determine if convalescent antibody titers in children recovering from COVID-19 rise to similar levels as those in children with MIS-C. These data would help distinguish whether the magnitude of antibody titers observed in children with MIS-C represented an exaggerated immune response to SARS-CoV-2, a delayed complication of COVID-19, or a combination of both.
Our study has several limitations, including a small sample size. Mild or moderate clinical phenotypes of MIS-C may have been under-represented because of a lack of recognition early during the pandemic. This underscores the need for collaboration among pediatric centers to corroborate clinical and laboratory findings associated with varying clinical phenotypes of MIS-C in larger patient cohorts. Second, detection of SARS-CoV-2 binding and neutralizing antibodies in children with MIS-C demonstrates association but not necessarily causation. Also, because the seroprevalence of SARS-CoV-2 antibodies increases, the clinical significance of these antibodies may eventually become obscured. Several patients with MIS-C had specimens drawn after administration of IVIg, which conceivably could have affected SARS-CoV-2 antibody titers. However, 4 of 5 patients with KD also received IVIg before specimen collection, with negligible effects on RBD titers. Although RBD IgG antibody titers correlated well with the ESR, they did not correlate with the acute-phase reactant CRP. This may have been, in part, attributable to the timing of sample collection and the response kinetics of ESR to systemic inflammation; however, the ESR can be affected by multiple factors, and these observations warrant further investigation.
Conclusions
We found that all children with MIS-C in our cohort had high titers of SARS-CoV-2 RBD IgG antibodies, which correlated with viral neutralization. RBD IgG antibodies also correlated with metrics of systemic inflammation and clinical outcomes. Thus, measuring quantitative SARS-CoV-2 RBD antibody titers may have a role in establishing the diagnosis of MIS-C, distinguishing it from other similar clinical entities, and stratifying risk for adverse outcomes.
Acknowledgments
We thank our colleagues in clinical care, the clinical and research laboratories, and the clinical research nurses and coordinators, without whom this study would not have been possible. We thank Dr Jason McLellan from the Department of Molecular Biosciences, The University of Texas at Austin, for kindly providing the HexaPro pre-fusion stabilized full-length spike protein. We thank our colleagues in radiology, Drs Bradley S. Rostad and Sarah S. Milla, who collaboratively interpreted radiographic images to contribute to early drafts of this article. We thank all the study participants and their families, and we thank our families for their steadfast support.
Footnotes
- Accepted August 27, 2020.
- Address correspondence to Preeti Jaggi, MD, Department of Pediatrics, School of Medicine, Emory University, 2015 Uppergate Dr NE, Atlanta, GA 30322. E-mail: preeti.jaggi{at}emory.edu
-
FINANCIAL DISCLOSURE: The authors have indicated they have no financial relationships relevant to this article to disclose.
-
FUNDING: Supported by the Center for Childhood Infections and Vaccines of Children’s Healthcare of Atlanta and Emory University, the Georgia Research Alliance, a Synergy Award from Emory University School of Medicine, and a Fast Grant from Emergent Ventures at the Mercatus Center at George Mason University. The Center for Childhood Infections and Vaccines, the Georgia Research Alliance, George Mason University, and Emory University had no role in the design or conduct of this study.
-
POTENTIAL CONFLICT OF INTEREST: Dr Anderson has received personal fees from AbbVie and Pfizer for consulting; Dr Rostad receives royalties unrelated to this article to Emory University from Meissa Vaccines, Inc; Drs Anderson and Rostad’s institution receives funds to conduct clinical research unrelated to this article from MedImmune, Regeneron, PaxVax, Pfizer, GlaxoSmithKline, Merck, Novavax, Sanofi-Pasteur, and Micron; Drs Menachery and Shi coinvented the reverse genetics system used to generate the live severe acute respiratory syndrome coronavirus 2 virus described in this article (a patent has been applied for this technology, and it has been licensed for commercial use); the other authors have indicated they have no potential conflicts of interest to disclose
- Copyright © 2020 by the American Academy of Pediatrics



