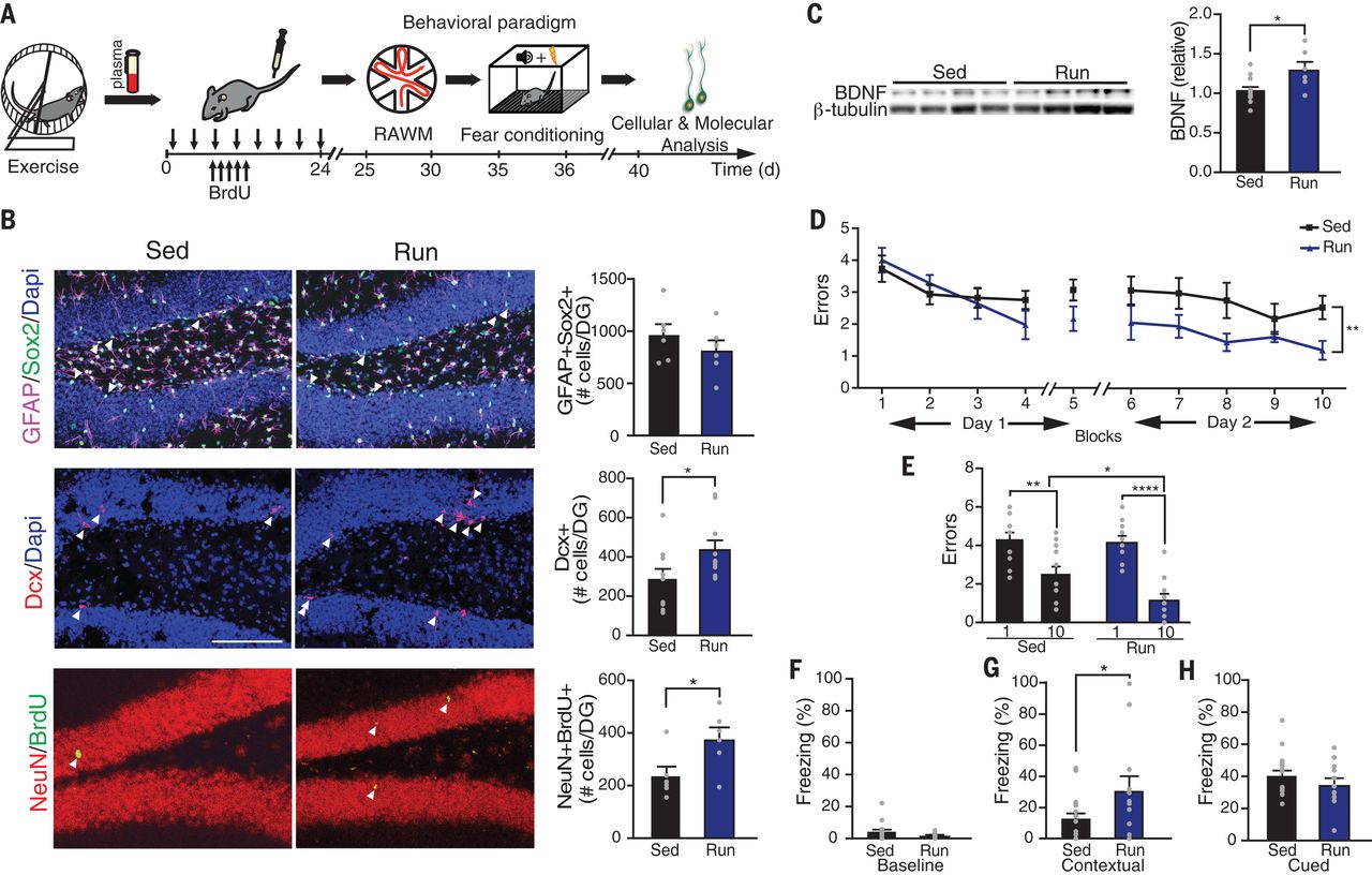
<br><a href="https://science.sciencemag.org/content/369/6500/167.full" target="_blank" rel="noopener noreferrer">Blood factors transfer beneficial effects of exercise on neurogenesis and cognition to the aged brain</a> Science Magazine