Houston’s Axiom Space raises $130M to build commercial space station
Houston-based Axiom Space raised $130 million in Series B funding to help build a commercial space station.Axiom was selected by...
Houston-based Axiom Space raised $130 million in Series B funding to help build a commercial space station.Axiom was selected by...
DUBLIN, Feb. 19, 2021 /PRNewswire/ -- The "AI-based Drug Discovery Market: Focus on Deep Learning and Machine Learning, 2020-2030" report...
U.K. business secretary Kwasi Kwarteng said this week that a new high-risk U.K. research agency would be located within his...
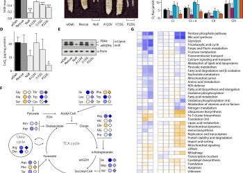
RESULTSAcute mitoSAM depletion is lethal through loss of mitoSAM-dependent metabolitesTo address the function of mitoSAM, we targeted CG4743 (fig. S1A),...
REFINITIV STREETEVENTS EDITED TRANSCRIPT WM.N - Q4 2020 Waste Management Inc Earnings Call EVENT DATE/TIME: FEBRUARY 18, 2021 / 3:00PM...
One-off Chopsticks, One-off Chopsticks Market, One-off Chopsticks Market analysis , One-off Chopsticks Market business research, One-off Chopsticks Market competitor analysis,...
By Steven Ralston, CFA NASDAQ:RKDA READ THE FULL RKDA RESEARCH REPORT Arcadia Biosciences (NASDAQ:RKDA) is on the cusp of increased...
The Old CourtsThe Crawford Street culture centre is working with a UK arts network to bring three shows to Wigan...
The European Union’s executive commission has pledged to double its contribution to the World Health Organization’s COVAX programBy LORNE COOK...
South Africans are torn with regards to whether or not they get vaccinated against Covid-19. According to the Ask Afrika...
© 2025 researchsnappy.com